曝光详情
APP下载 登录
    我要曝光
    FX1804859529
    发表于 中国香港
    举报

    坑人平台还我钱

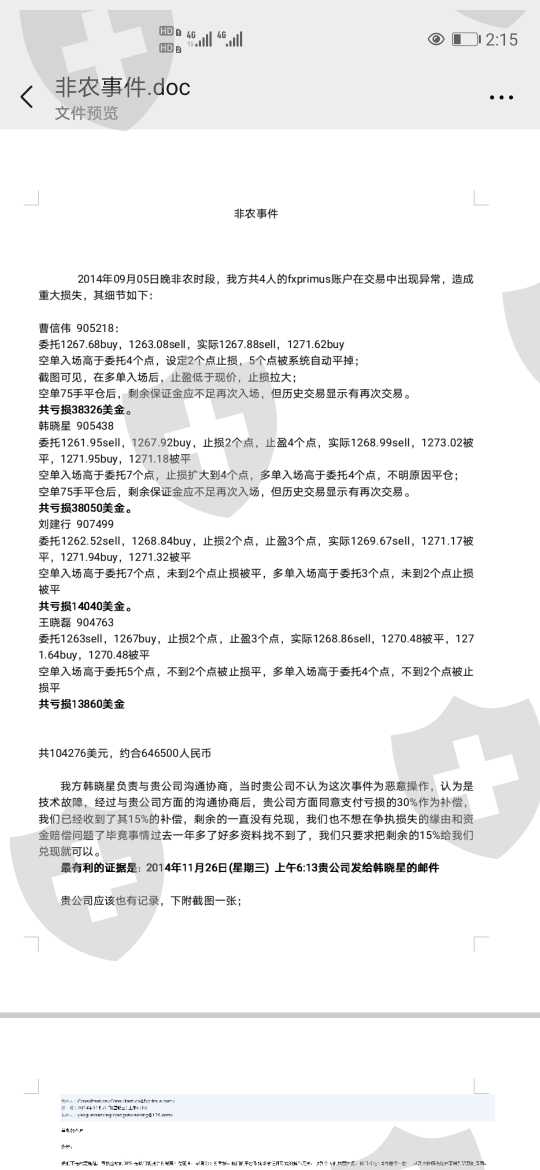
    入金开盘平台失控直到空仓,全部亏损完毕,后来给定性为技术问题,定为滑点,这事件并非偶然,受害者不单纯是我们一家,山东一家与我们类似,我们一百万左右,山东一千万左右,后来协商给我们退30%损失,也没有完全退完,我们每年都会给他们发邮件,现在直接就是说不退了,我的电话181****7056,平台有协调的功能也可以给我电话。

    滑点严重

    举报

    提示
    ×

    确认已解决吗?